
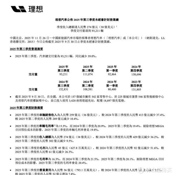
11月26日,理想汽车发布的财报显示,2025年第三季度净亏损6.24亿元,而去年同期净利润为28亿元,同比由盈转亏。这份成绩单让理想成为当期唯一营收下滑的头部新势力我要配资网,第三季度总收入为273.6亿元,同比下降36.2%。
MEGA召回事件是拖累业绩的关键因素。因10月底上海发生的起火事故,理想主动召回11411辆MEGA,免费更换冷却液、动力电池等部件,此举对毛利影响约11.12亿元。剔除该影响,理想汽车毛利率可保持在20.4%的健康水平。
财报数据显示,理想第三季度总交付量9.32万辆,同比暴跌39.0%,远高于行业平均下滑幅度。相比之下,蔚来、小鹏、零跑等新势力同期交付量均大幅增长,其中小鹏增长149.3%,零跑增长101.77%。
曾经凭借增程路线实现盈利的理想,如今在纯电转型中面临挑战。尽管新推出的纯电车型i8和i6订单总数已超10万辆,但理想汽车预计第四季度交付量仅为10万至11万辆,同比下滑30.7%至37.0%。
当下,整个新能源汽车行业正经历利润困局。头部车企净利润“跳水”几乎成为新常态,比亚迪第三季度净利润同比下降32.6%,广汽集团前三季度净亏损高达43.12亿元。
“不降价丢市场,降价则亏本”成为众多车企的真实写照。在激烈价格战下,部分车企陷入增收不增利的尴尬局面,如长安汽车前三季度营收增长的同时销售费用大增56.25%。
有网友结合行业对比调侃:“当蔚来、小鹏都在狂欢时,理想却独自‘理想’不动了。”
针对MEGA召回,网络段子手也不留情面:“理想MEGA,重新定义‘燃’爆全场”。这些调侃背后,折射出公众对新能源汽车安全性的高度关注。
不过我要配资网,李想在财报中强调,i8和i6订单总数已超10万辆,VLA大模型使用率达91%。同时,公司989亿元现金储备为其转型提供喘息空间。
旗开网提示:文章来自网络,不代表本站观点。